Dobrych kilka lat temu zakupiłem dla swoich elektronicznych poczynań oscyloskop cyfrowy RIGOL DS1052E. Wybór padł na tę właśnie chińską konstrukcję gdyż jak się okazało pozwalała ona na przerobienie jej w łatwy sposób na wersję 100MHz (oryginalnie oscyloskop ten charakteryzował się 50MHz pasmem przenoszenia). W ten sposób przez niedopatrzenie chińskich programistów w nieco tańszy sposób można było pozyskać oscyloskop charakteryzujący się całkiem niezłymi parametrami za przystępne pieniądze.
Niestety- po zakupie okazało się, iż chińczyk wcale taki głupi nie jest i w nowszych wersjach firmewar’u oscyloskopu podkręcenie go nie jest już takie proste-choć dalej możliwe. Im nowsza wersja tym dziura w płocie robiła się coraz mniejsza. Jak w pierwszej wersji przeróbka polegała na podpięciu się kablem po RS232 i „wmówieniu” oscyloskopowi za pomocą odpowiednich komend, iż jest modelem z wyższym pasmem niż ma to napisane na obudowie, tak kolejne wersje oprogramowania to coraz trudniejsza i ryzykowna gra (gdyż wgranie błędnego firmewar’u mogło zakończyć się całkowitym unieruchomieniem oscyloskopu). Polegało więc to na przechodzeniu do wersji niższych, przeliczaniu sum kontrolnych i całej masie ryzyka. Temat więc odpuściłem i zostawiłem tą przeróbkę na lepsze czasy gdy już internetowa brać proces opanuje w sposób mniej ryzykowny -zwłaszcza, że oscyloskop był jeszcze na 3 letniej gwarancji z której utratą trzeba by się liczyć w przypadku podkręcenia pasma.
Po kilku latach wróciłem jednak do tematu…i okazało się. iż miałem rację. Problem już został rozwiązany i upgreat polegał już tylko na wgraniu odpowiednio spreparowanego oprogramowania z pendriva. Całość przebiegła z powodzeniem. Objawem udanej transformacji na pasmo 100MHz miało być pojawienie się dodatkowego zakresu przy podstawie czasu tj. 2ns oraz oczywiście magiczne zwiększenie pasma.
Jeżeli ze stwierdzeniem pojawienia się dodatkowej wartości 2ns przy kręceniu pokrętłem od podstawy czasu nie było problemu, to ze stwierdzeniem czy pasmo uległo dwukrotnemu poszerzeniu spawa nie była już tak prosta.
Ze studiów pamiętałem, iż pasmo przenoszenia oscyloskopu (i nie tylko oscyloskopu) wiąże się z czasem narostu impulsu- w przypadku oscyloskopu nazywa się to czasem własnym narostu oscyloskopu. Zakładając, iż chodzi nam o pasmo 3bB zależności te można powiązać wzorem:
BW=0,35 / tr
Ze wzoru wynika, iż dla pasma 50MHz czas własny oscyloskopu powinien wynosić 7ns a dla pasma 100MHz 3,5ns.
Należało więc wykonać eksperyment polegający na podaniu na wejście oscyloskopu przebiegu prostokątnego charakteryzującego się krótkimi czasami narostów impulsów(w każdym razie krótszymi niż spodziewany czas własny narostu oscyloskopu) i zmierzeniu czasu narostu impulsów widocznych na ekranie(np. automatycznie przez opcje Measure) . Przy tej okazji należy wspomnieć, iż takie pomiary trzeba wykonywać za pomocą dołączonej do oscyloskopu sądy oporowej wcześniej skompensowanej (ta dołączona do mojego ponoć charakteryzuje się pasmem 150MHz więc powinno się udać).

Postanowiłem więc wykonać dwa spektakularne eksperymenty przed i po upgradzie by czarno na białym widać było, iż pasmo uległo poszerzeniu. Do tego celu zastosowałem mój generator DDS 10MHz który ponoć dysponował ostrymi jak brzytwa zboczami przy przebiegu prostokątnym.
Niestety- wyniki przed i po były niemal identyczne…coś tam się poprawiło nieco ale o zmniejszeniu czasu o połowę nie było mowy. Wniosek: albo całe zabiegi ze zmianą oprogramowania to pic na wodę albo mój generator aż tak dobry to nie jest.
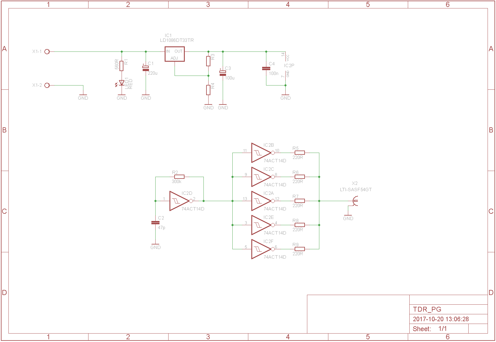
Postanowiłem więc poszukać rozwiązania i znalazłem prosty schemat o nazwie TDR Pulse Generator który to w oparciu o inwerter Schmitta miał wygenerować przebieg o zboczach charakteryzujących się krótkimi czasami narostu i opadania. Orginalnie układ ten stosowany jest do pomiarów odbić z kablami koncentrycznymi 50 Ω.
Zakupiłem więc potrzebna scalaki, zaprojektowałem niewielką płytkę drukowaną i przystąpiłem do budowy generatora.
Efekty moich działań przedstawiają poniższe grafiki:


Po zmontowaniu układu przystąpiłem do ponownych pomiarów czasów narastania.
Tym razem wyniki pomiarów(tr=3,5ns) zgodziły się z obliczeniami teoretycznymi.
Tak więc jestem posiadaczem oscyloskopu o paśmie 100MHz a przy okazji ciekawy generator przybył w szufladzie.