Przypadło mi niedawno w udziale projektować część sprzętową układ którego założenia projektowe były następujące:
Układ został oparty o mikrokontroler STM32F373 który posiadał na swoim pokładzie interesujące nas peryferia tj. przetwornik sigma-delta oraz kontroler magsietrali CAN. Reszta wyposarzenia tego mikrokontrolera jest dość standardowa dla mikrokontrolerów STM32 z rdzeniem ARM.
Schemat blokowy konstrukcji przedstawia poniższy rysunek.

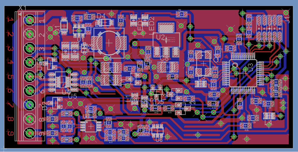
Projekt płyty powstał w programie Eagle. Oto efekty pracy:


Płytę po wlutowaniu elementów prezentuje kolejne zdjęcie. Oczywiście jest to wersja rozwojowa układu a więc widać na płycie pewne modyfikacje.
